学校首页 English
当前位置: 首页 >> 学院动态 >> 学院文件 >> 正文

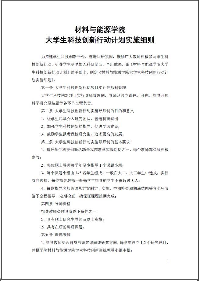
院字12年5号(关于印发《材料与能源学院大学生科技创新行动计划实施细则》的通知)

2015/04/16 15:03:19人浏览