学校首页 English
当前位置: 首页 >> 学院动态 >> 学院文件 >> 正文

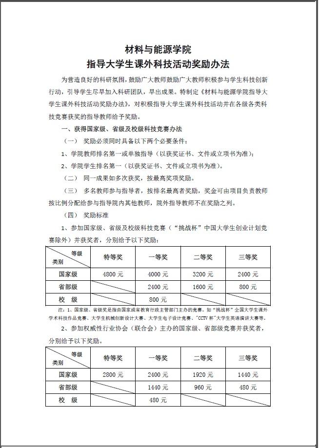
院字12年6号(关于印发《材料与能源学院指导大学生课外科技活动奖励办法的通知)

2015/04/16 15:06:30人浏览